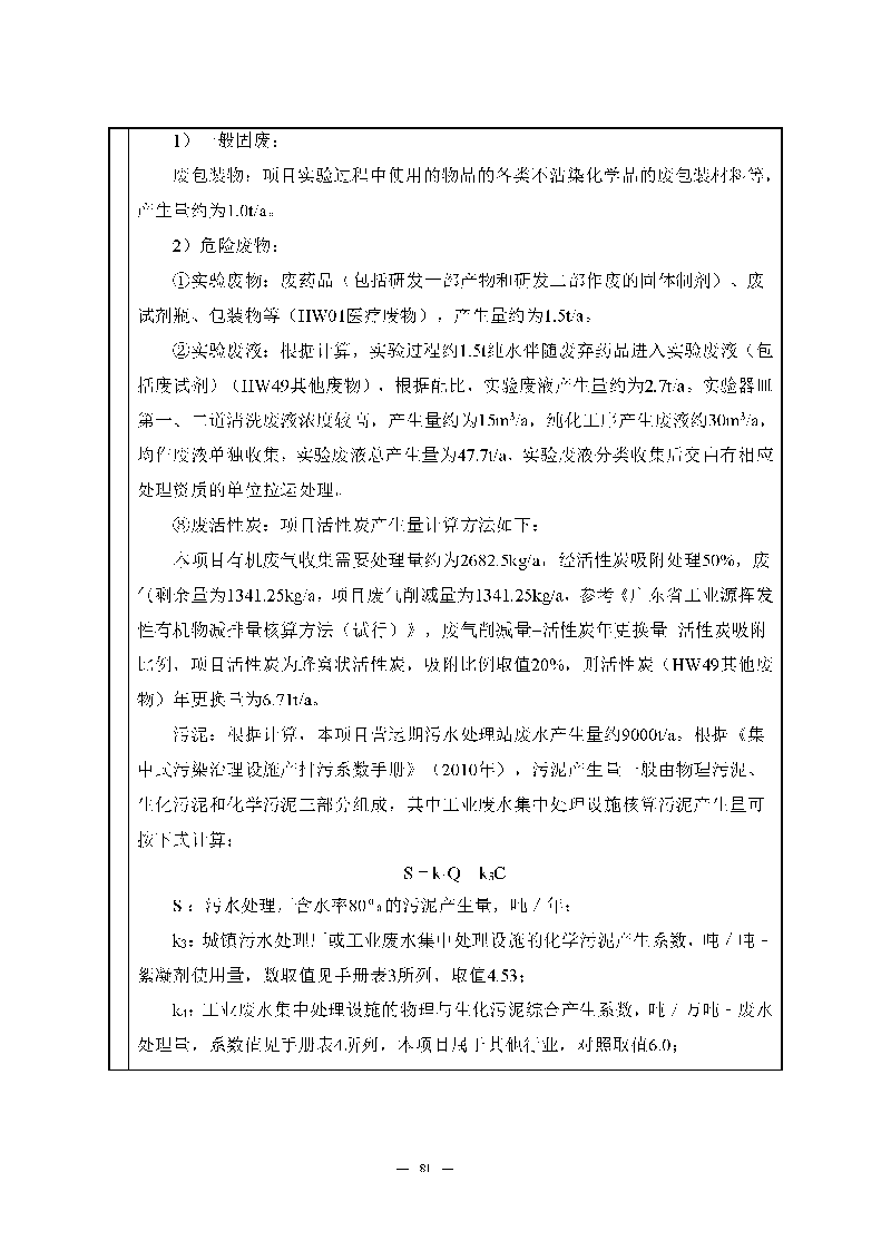
深圳尊龙凯时-人生就是搏药业股份有限公司龙华实验室项目环境影响报告表全本公示
项目名称:深圳尊龙凯时-人生就是搏药业股份有限公司龙华实验室项目
项目地址:深圳市龙华区澜清一路与观盛四路交汇处尊龙凯时-人生就是搏创新产业大楼1栋B座16-18楼
建设单位:深圳尊龙凯时-人生就是搏药业股份有限公司
环评单位:中海联合(深圳)能源环保科技有限公司
附件:深圳尊龙凯时-人生就是搏药业股份有限公司龙华实验室项目环境影响报告表
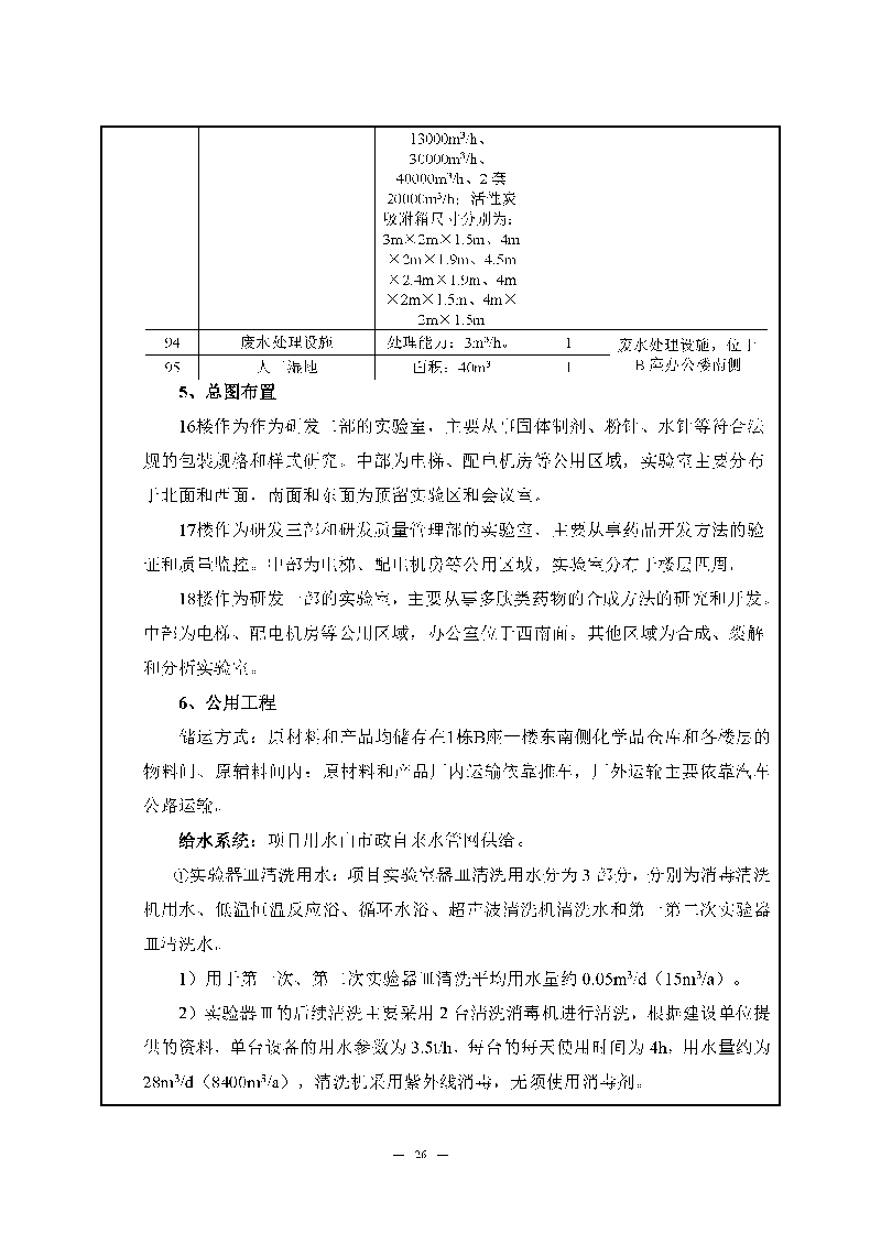
公示时间为2022年11月28日
































































































